在國外出差,旅遊,遊學,不小心生病受傷,到醫院看醫生,國外就醫多不便宜,好貴啊~
別擔心,只要健保持續給付,在出院後的 6個月內回到國內可以申請健保給付喔
如何申請?
基本的就是要填
0.全民健康保險自墊醫療費用核退申請書
(至衛生福利部 中央健康保險署網站下載)

不過在申請前,在國外當地就須先準備好以下文件喔
1.診斷證明書正本
2.收據正本
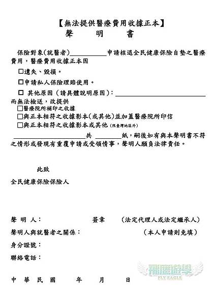
ps.1.如無法提供診斷證明及收據正本,可提供影本,
但另出具”【無法提供醫療費用收據正本】聲明書
(至衛生福利部 中央健康保險署網站下載)

除上述0,1,2基本文件外,
尚須檢附:
3.護照影印本(有照片那頁+海關蓋章那頁)
除1,2,3外,
再分滿20歲或未滿20歲申請,
如未滿20歲
a.申請的家長跟小孩的戶口名簿影印本
b.申請的家長存摺影印本
如已滿20歲又是本人申請
就上述1,2,3文件+4.存摺影本即可
如已滿20歲委託他人申請
須另出具受委託人身份證及委託書或 或法定繼承人聲明書(如本人已死亡)
1,2,3文件+4,存摺影本+5.受委託人身份證+6.委託書 7法定繼承人聲明書(如本人已死亡)
(至衛生福利部 中央健康保險署網站下載)


總整理
未滿20歲未成年人
0.全民健康保險自墊醫療費用核退申請書
1.診斷證明書正本
2.收據正本
3.護照影印本(有照片那頁+海關蓋章那頁)
4.申請的家長跟小孩的戶口名簿影印本
5.申請的家長存摺影印本
滿20歲成年人本人申請
0.全民健康保險自墊醫療費用核退申請書
1.診斷證明書正本
2.收據正本
3.護照影印本(有照片那頁+海關蓋章那頁)
4.存摺影本
滿20歲成年人委託他人申請
0.全民健康保險自墊醫療費用核退申請書
1.診斷證明書正本
2.收據正本
3.護照影印本(有照片那頁+海關蓋章那頁)
4.本人存摺影本
5.代理人身份證
6.委託書
申請方式
具備上述文件後,可由保險對象(法定代理人、法定繼承人)或受委託人向衛生福利部
中央健康保險署健保局轄區分區的業務組辦理核退手續,
可親洽中央健康保險署各分區聯合服務中心或以掛號郵寄方式提出申請,
如尚未返國得委託他人代為申請,請出具委託書。

ps.
在中國大陸地區就醫,住院5日以上(出院不計)
須檢具的「醫療費用收據正本」及「診斷書」必須先在大陸地區公證處辦理公證書,
再持公證書正本向國內財團法人海峽交流基金會(聯絡電話:02-25335995 網址:http://www.sef.org.tw)
申請驗證後,才可以提出申請。
國外就醫,國內健保申請相關問題:
Q1.申請的時間點?
A.事情發生起6個月內
Q2.費用是實報實銷嗎?
A.不一定,依健保局的認定為主,但有上限
上限標準請參考健保局"在國外或大陸地區自墊醫療費用核退上限"
Q3.診斷證明書、收據一定要正本嗎?
A.不用,如不是正本,
須另出具”【無法提供醫療費用收據正本】聲明書
(至衛生福利部 中央健康保險署網站下載)
Q4.診斷證明書、收據一定要中英文版?
A.不一定,但如是中英文以外版本,須另附中文譯本
中文譯本形式不拘,就清楚明瞭
Q5.滿20歲以上本人無法申請由代理人申請?
本人須出具委託書
(至衛生福利部 中央健康保險署網站下載)
點我看更多
更多詳細資訊請洽飛鷹遊學
LINE:flyeagle247 (每天24小時服務)
skype/微信:flyeagle247
電話:02-2331-1115; 0982-022-366
email:info@flyeagle-study.com
粉絲頁:www.facebook.com/flyeaglestudy/ (歡迎按讚分享,感恩~)
